河南省2026年普通高招、专升本、对口招生非艺术类考生今日(11月5日)9:00开始报名。
报名时间
非艺术类:11月5日9:00至11月17日17:00
提醒:各位考生一定要注意报名时间节点以免错过报名时间。
报名对象
普通类
1.参加2026年普通高校招生统一考试的考生;
2.参加普通高校单独组织考试及单独录取的保送生、高职单招、职教师资单招、盲聋哑残疾生单招、消防救援单招、运动训练、武术与民族传统体育专业单招等类型的考生。
专升本
拟参加我省普通高校专升本的2026年高职(专科)应届毕业生,和符合条件的普通专科毕业学历的退役大学生士兵,均须在规定时间内按照要求进行报名。
对口招生
具有我省中等职业学校学籍的2026年应届中职毕业生,拟参加2026年对口招生考试及提前单独招生的,均须按照要求进行报名。
报名地点及手续
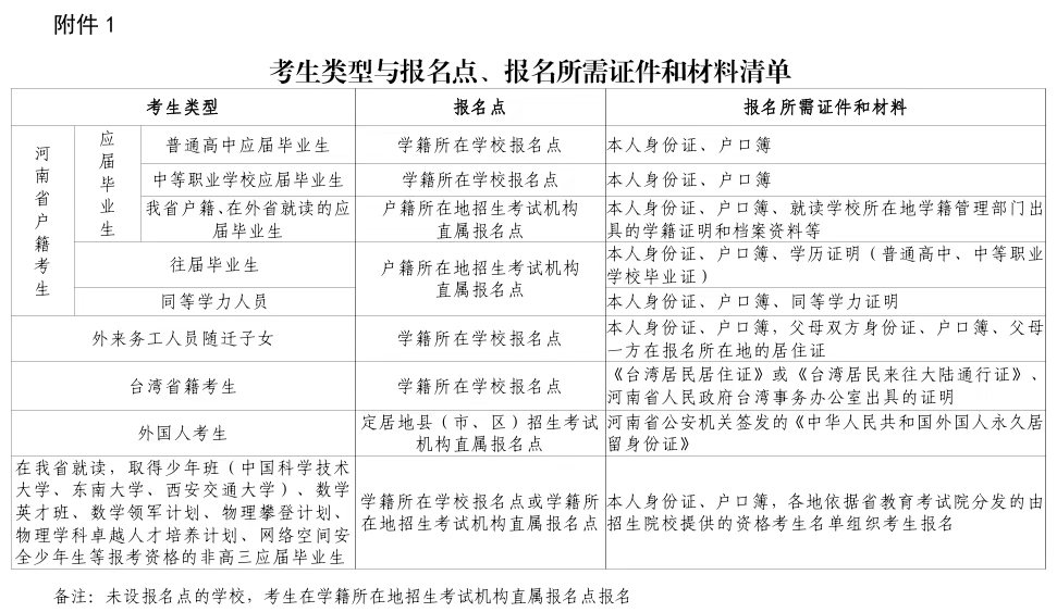
普通类
具有正式学籍的应届毕业生,在学籍所在学校报名点报名。往届生、同等学力等社会考生,在户籍所在地招生考试机构直属报名点报名。

报名过程中发现学籍异常情况时应该怎么做?
我省普通高招报名信息与普通高中学籍信息、中等职业学校应届毕业学籍信息对接,报名系统通过考生身份证件信息将网上报名信息与报名点、学籍等信息比对,考生报考类别须与本人学籍信息一致。
如有学籍异常情况,须由考生学籍所在学校负责向学籍主管部门申请逐一核实,并向当地招生考试机构提供经学籍主管部门核准确认的学籍信息。同时,网上报名系统与户籍系统连接,报名时在线核查户籍信息。对非豫户籍的考生,要重点逐一严格核查。
专升本
1.普通类专升本考生(含原建档立卡考生)
在毕业高校参加报名,生源高校具体负责组织实施。
2.退役大学生士兵免试专升本考生
我省普通高校高职(专科)毕业且在我省应征入伍的退役大学生士兵在原毕业高校参加报名;原毕业高校非专升本报名点或非我省高校毕业,且在我省应征入伍的退役大学生士兵考生,由应征入伍地的市、县(市、区)招生考试机构安排报名。
考生须提供本人身份证、入伍通知书(或入伍批准书)、退役士兵证件,往届高职(专科)毕业生还需提交专科毕业证。
对口招生
考生在学籍所在学校报名点报名。报名时,须提交考生本人身份证、户口簿。
报名过程中发现学籍异常情况应该怎么做?
我省对口招生以中职学籍主管部门提供的数据为依据安排考生报名,未经学校申报、学籍部门确认信息的学生不具备对口招生报考资格。如有学籍异常情况,须由考生学籍所在学校负责向学籍主管部门申请逐一核实解决。
三大专项计划需要满足的条件
国家专项计划
1.本人具有实施区域当地连续3年以上户籍,其父亲或母亲或法定监护人具有当地户籍;
2.本人具有户籍所在县高中连续3年学籍并实际就读;
3.已在当地参加当年统一高考报名且通过报名资格审核。
高校专项计划(另网申报)
1.本人及父亲或母亲或法定监护人户籍地在实施区域的农村,本人具有当地连续3年以上户籍;
2.本人具有户籍所在县高中连续3年学籍并实际就读;
3.已在当地参加当年统一高考报名且通过报名资格审核。
地方专项计划
1.本人及父亲或母亲或法定监护人户籍地在我省的农村;
2.已参加当年统一高考报名且通过报名资格审核。
根据教育部规定,往年被专项计划(包括国家专项计划、地方专项计划和高校专项计划)录取后放弃入学资格或退学的考生,不再具有专项计划报考资格。
牢记考生号
注册完成后进入信息采集环节,信息采集的时候需注意页面中的提示信息,一定要按要求填写。填写完毕确保无误后点击“保存”按钮,弹出保存成功弹窗生成并显示考生号,考生需要牢记“考生号”和所设置的“登录密码”,这将是今后登录平台的凭证。
考生完成注册后,系统将自动跳转到登录界面,考生输入考生号、证件号码、登录密码后点击“登录”按钮完成首次登录。
动态密码绑定
第一步:关注
微信搜索“河南省教育考试院” 微信公众号并关注

第二步:绑定考生信息
请确定已生成考生号,如注册有手机号,还需确保手机号验证成功,然后再进行微信绑定。
关注“河南省教育考试院”微信公众号之后,到【微服务】->【考生服务】里自行绑定。
特别提醒:
如果考生已经绑定过微信号,需要更换绑定的微信号,考生可以先在考生服务页面上点击“解除绑定”按钮,将已绑定的考生号和微信号断开,然后在新的微信号上重新进行绑定。
解除绑定
如已绑定考生号,进入“河南省教育考试院”微信公众号,点击下方菜单栏,选择【微服务】->【考生服务】->点击“解除绑定”图标,自行解绑考生信息。

查看动态密码
说明:【河南省教育考试院】微信公众号简称为公众号,【河南省教育考试院动态密码验证器】小程序简称为小程序。
1.如考生未在公众号绑定考生信息,请前往公众号绑定考生信息后获取动态密码。
2.绑定考生信息后将自动显示动态密码。
3.如考生多次验证不通过,可点击小程序内右下角的“三个点的圆圈按钮”,使用刷新功能,刷新后再试。



显示结果如下:

特别提醒:
1.绑定个人信息时一定要认清官方微信公众号,为了考生的信息安全,切勿在其他微信公众号或者网站上留存个人信息。
2.绑定个人信息后,也要注意保护个人信息,手机不要随便给别人使用,特别是填报志愿期间。动态密码每隔30秒就会自动更新,只有手机在考生本人手里,信息安全才能得到保证。
3.考生如果手机丢失,可以通过手机号码,QQ号码,邮箱等途径找回微信密码。如果考生的微信号没有绑定上述信息,考生可直接向腾讯申诉。
结束网报后不能修改信息
考生登录后在首页选择“个人缴费”菜单项,查看“河南省2026年普通高等学校招生考试报名登记表(校对表)”。如发现报名信息有误,可点击“报名信息”菜单项进行修改。核对无误后,点击“结束网报”按钮,系统将进入报名信息校验,考生要待校验通过后结束网上报名!一旦确认结束,考生自己将不能再修改报考信息。
网报后无法支付
考生结束网报后,点击“手机支付”按钮,使用支付宝、微信或云闪付完成扫码支付。如果没有弹出收款二维码,则可能是被浏览器拦截弹窗。可以通过设置“允许”浏览器的“弹出窗口和重定向”解决。
资格条件申报
网上报名信息采集完成后,符合照顾政策的考生、具备重点高校招生专项计划的国家专项计划和地方专项计划报考资格(高校专项另网申报)的考生可以进行资格条件申报。
考生在规定的时间内登录河南省普通高校招生考生服务平台,通过选择菜单栏的资格条件进入资格条件申报页面。
注:资格条件申报须在报名缴费完成后进行操作。
资格条件信息一旦结束申报,将不能再进行任何修改操作,而不结束申报招生考试机构也无法审核考生填写的资格条件,所以考生在结束前请认真检查是否有遗漏或误填并在规定时间内完成结束申报操作!
忘记密码
考生如果忘记自己的考生号和密码,可以通过“河南省普通高校招生考生服务平台”菜单栏的“忘记考生号”和“忘记密码”菜单项找回自己的考生号和重置密码。

- 高三应届生体育与健康学业水平考试开考 今年实行“送考入校” 2020-11-13
- 正式签约!南开、南科大等四所著名大学落户海南 2020-12-15
- 河南高校秋景“大片”来袭 你最爱哪一所 2020-10-23
- 大学课程搬到高中 人大代表建议终生学分制 2021-03-09
- 国家开发银行承办的国家助学贷款额度提升和利率调整的公告 2024-11-05
- 南阳:学生及家长注意 开学时间安排来了 2024-08-16
- 普通高校录取残疾学生数量逐年增加 2020-10-28
- 舞蹈类艺考生应考“小贴士” 2021-01-07
- 1名校云集中原,逐梦不负韶华 —— 2026豫见好大学 名校河南行活动圆满举行
- 24月高考热点:专升本、对口及高职单招志愿填报、强基计划及专项计划启动
- 32026年普通高校专升本和对口招生考试成绩公布、志愿填报及录取工作安排
- 4高考生最关心的问题集锦
- 52026年度鲁豫两省空军青少年航空学校招生定选工作安排
- 62026年度海军招飞全检定选工作安排(新)
- 7春潮涌动智育同行 高校高中携手共绘育人新篇——“名校河南行·河南省2026年高校高中协同育人交流对接活动”在郑成功举办
- 82026年河南省职业教育贯通人才培养改革相关政策解读
- 92026年体育单招及高校高水平运动队招生夏季项目考试安排
- 10南阳市卧龙区考生高招体检补检通知
- 11高考体检别大意,真实案例告诉你,这些细节会影响录取
- 12机械工程:硬核工科,缔造强国重器
- 13高考生最关心的问题集锦(一)